◇ 封 面
蔡国强烟花秀,调查处置情况通报!

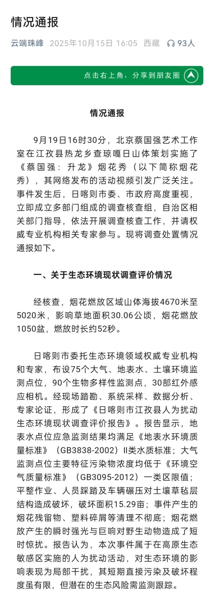
针对日前蔡国强烟花秀引发广泛关注,“云端珠峰”微信公众号15日发布情况通报↓(新华社、云端珠峰微信公众号)


◇ 快 讯
1.揭晓!2025年第三次“中国好人榜”榜单:2025年第三次“中国好人榜”发布仪式暨全国道德模范与身边好人现场交流活动10月15日在新疆维吾尔自治区阿克苏地区举办。经各地推荐、网民评议和专家评审等环节,共有138名助人为乐、见义勇为、诚实守信、敬业奉献、孝老爱亲身边好人光荣上榜。(人民网)
2.2025全球十大工程成就发布!中国科技惊艳世界:在2025年世界工程组织联合会全体大会开幕式上,正式揭晓“2025全球十大工程成就”,从DeepSeek开源大语言模型到人形机器人,来自中国的工程科技成果为应对全球性挑战发挥着关键作用。(CCTV4)
3.eSIM手机业务,全国上线:记者从三大运营商获悉,中国电信、中国移动和中国联通正式获得工信部eSIM手机商用试验批复许可,并在全国上线eSIM手机办理业务。消费者购买具备eSIM功能的手机后,无需插入实体SIM卡,可将号码通过空中下载的方式写入手机内置eSIM芯片。(新华视点)
◇ 热 点
1.最高人民法院发布依法惩治射钉器改制火药枪犯罪典型案例:近年来,利用射钉器(俗称“射钉枪”)改制火药枪行为在部分地区较为普遍,甚至有的地方出现以此杀人、伤人的恶性案件,形成重大安全风险,造成严重社会危害。为充分发挥典型案例的震慑、警示、教育作用和司法裁判的规则引领和价值导向作用,最高人民法院发布近年来生效的6个依法惩治射钉器改制火药枪犯罪典型案例。(最高人民法院)
2.游客被导游威胁“让你回不了中国”,我使馆通报:14日,中国驻泰国大使馆发布关于中国游客在泰旅游涉导游事的提醒。近日,网上流传一段中国游客在泰国旅游时被威胁购物的视频。驻泰使馆立即向泰旅游警察局及旅游局核实了解相关情况。据泰方核实,该导游持中国护照,在泰无导游资质。其企图逼迫游客购物并通过游客消费获取提成,泰方已对涉事旅行社进行调查追责。驻泰使馆再次提醒广大来泰游客,切勿相信“低价游”,参团游请选择有出境游经营资质、信誉良好的正规旅行社和质价相符的旅游产品,签订正规合同。(新华社)
3.违规发布涉军信息,一批自媒体账号被处置:近期,一些自媒体账号违反《互联网军事信息传播管理办法》,违规发布涉军信息,误导公众认知,损害军队形象,社会影响恶劣。军地职能部门依法依规处置了一批网上违法违规信息及自媒体账号,有关典型案例如下↓(新闻联播)

4.王波一审被判死缓:2025年10月14日,湖北省宜昌市中级人民法院一审公开宣判内蒙古自治区人大常委会原党组副书记、副主任王波受贿一案,对被告人王波以受贿罪判处死刑,缓期二年执行,剥夺政治权利终身,并处没收个人全部财产,在其死刑缓期执行二年期满依法减为无期徒刑后,终身监禁,不得减刑、假释;对追缴在案的王波犯罪所得财物及孳息依法上缴国库,不足部分继续追缴。(人民日报)
5.男子走进派出所:“我好像违法了……”近日,张先生(化姓)走进浙江嘉兴秀洲王江泾派出所忐忑地开口,“我好像违法了……”原来,张先生因有急事要用钱周转,在网上浏览了贷款信息后,有一名自称贷款公司的客服人员联系他称,可以为其申请3万元的贷款额度。随后,张先生在客服要求下载的App申请完成后,突然提示银行卡号填写错误,3万元的借款无法成功汇入。客服随即表示,张先生可能涉及恶意骗取贷款罪,需要汇入15000元解冻金。不知所措的张先生直奔王江泾派出所,忐忑地说出了这件事。“这是假的!他们全都是骗你的”,反诈队员向张先生讲解了此类贷款诈骗的手段,张先生幡然醒悟,悬着的心也终于落下,赶紧删除了App。(新华社)
◇ 域 外
1.英美联合,捣毁大型网诈团伙:英国政府官网14日发布消息称,英国与美国近期展开联合执法行动,成功捣毁一个活跃于全球的大型网络诈骗团伙。该团伙通过搭建虚假在线平台、实施钓鱼攻击等手段,对多国民众实施诈骗,涉案金额及影响范围均达历史罕见水平。(中国新闻社)
2.伊朗判决两名法国公民监禁:据隶属于伊朗司法部的“平衡”通讯社14日报道,伊朗法院对两名被指控在伊从事间谍活动的法国公民作出一审判决。一名被告因与法国情报机构合作从事间谍活动等罪名被判处最高20年监禁并流放,另因其他罪名被判6年和5年监禁;另一名被告因同类指控被判处最高17年监禁,另因其他罪名被判10年和5年监禁。判决自送达之日起20日内可向伊朗最高法院提出上诉。(参考消息)
3.柬埔寨:80名韩国公民“拒绝回国”柬埔寨内政部发言人杜索卡14日证实,有80名韩国公民目前被柬埔寨移民总局拘留。杜索卡说,尽管韩国官员已与这批人接触,但他们“仍拒绝回国”。(新华社)
◇ 拾 趣
可可爱爱!萌娃走失只记得“我是中国人”:近日,湖北黄石。热心奶奶看到路边女孩因走失在哭,于是报警求助。民警赶到后询问女孩:“你是不是这儿的人?”小女孩回答萌翻民警:“我是中国人!”(公安部新闻传媒视频号)
法规查询





