全国人民代表大会常务委员会关于
授权国务院在自由贸易试验区暂时调整
适用有关法律规定的决定
(2021年4月29日第十三届全国人民代表大会常务委员会第二十八次会议通过)
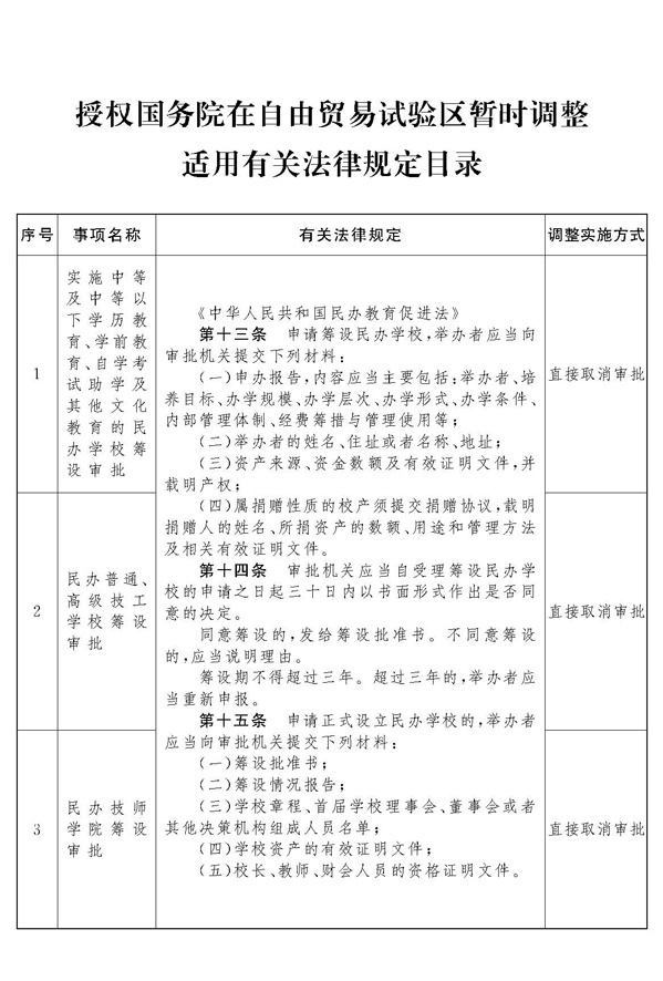
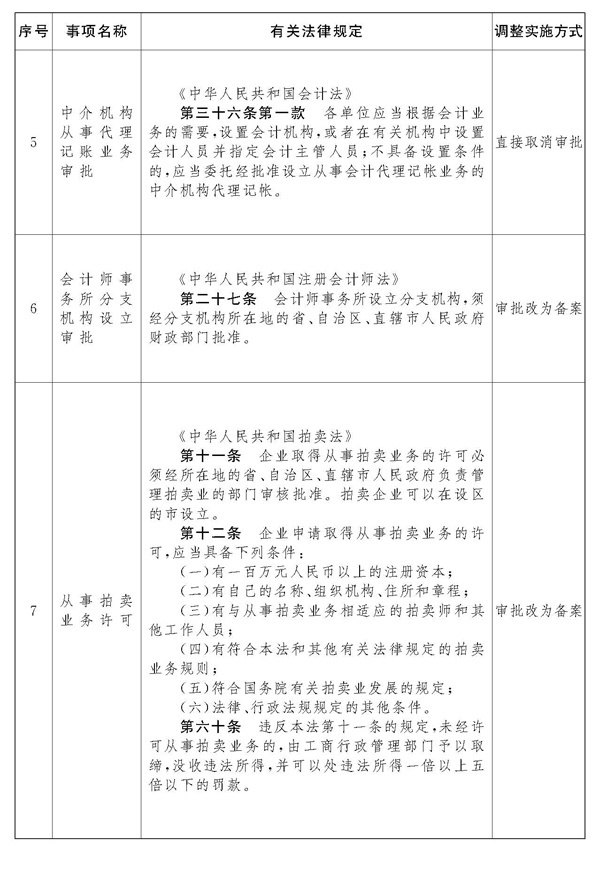
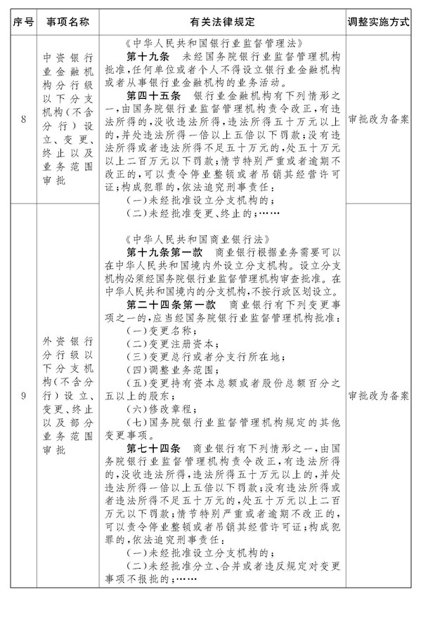
为深化“证照分离”改革,进一步推进“放管服”改革,优化营商环境,激发市场活力,加快政府职能转变,第十三届全国人民代表大会常务委员会第二十八次会议决定:授权国务院在自由贸易试验区内,暂时调整适用《中华人民共和国民办教育促进法》《中华人民共和国会计法》《中华人民共和国注册会计师法》《中华人民共和国拍卖法》《中华人民共和国银行业监督管理法》《中华人民共和国商业银行法》《中华人民共和国保险法》的有关规定(目录附后),自由贸易试验区所在县、不设区的市、市辖区的其他区域参照执行。上述调整的期限为三年,自本决定施行之日起算。
国务院及其有关部门要加强对试点工作的指导、协调和监督,及时总结试点工作经验,并就暂时调整适用有关法律规定的情况向全国人民代表大会常务委员会作出中期报告。对实践证明可行的,国务院应当提出修改有关法律的意见;对实践证明不宜调整的,在试点期限届满后恢复施行有关法律规定。
本决定自2021年7月1日起施行。






法规查询





