交汇点讯 近日,南京市教育局陆续发布“2026年1月公开招聘教师公告”。包括南京教育局直属学校和玄武、鼓楼、秦淮、建邺、江宁、江北新区等10个区的区属学校,据最新统计,目前共有1109个编制内教师岗位。报名、材料及照片上传时间:1月16日8:00至1月20日16:00(提示:为避免网络拥堵,请尽早报名);笔试时间初定于2月7日。@找工作的你,速速准备报名材料吧!
据了解,本次招聘实行网上报名(须用Windows系统的台式电脑或笔记本电脑)。报名、材料及照片上传、资格初审和缴费确认,通过网络同步进行。报名网址:南京市教育局网(http://edu.nanjing.gov.cn)“教师招聘”模块。
南京市教育局直属学校、玄武区、秦淮区、建邺区、鼓楼区、栖霞区、雨花台区、江宁区、六合区、溧水区及江北新区教师招聘,在同一时间段、同一报名平台进行网上报名,符合招聘条件的应聘人员只能选择其中一个岗位进行报名。本次招聘的相关信息在各区人民政府网、南京市教育局网(http://edu.nanjing.gov.cn)等公开发布。详细要求可查看。
【南京市教育局直属学校】
南京市教育局直属12所学校面向社会公开招聘103名编制内教师。
【江北新区】
南京江北新区教育局所属事业单位面向社会公开招聘157名编制内教师。
【溧水区】
南京市溧水区教育局所属事业单位面向社会公开招聘71名编制内教师。
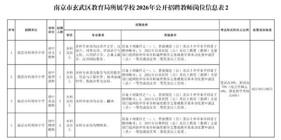
【玄武区】
南京市玄武区教育局所属学校面向社会公开招聘52名编制内教师。
【鼓楼区】
南京市鼓楼区教育局所属中学(含南京商业学校)、小学(含特教学校)面向社会公开招聘38名编制内新教师。
【秦淮区】
南京市秦淮区教育局所属中学、中等职业学校、小学面向社会公开招聘60名编制内教师。
【建邺区】
南京市建邺区教育局所属学校面向社会公开招聘27名编制内教师。
【江宁区】
南京市江宁区教育局所属公办中学、职业学校和特殊教育学校面向社会公开招聘455名编制内教师。
【栖霞区】
南京市栖霞区教育系统13所学校面向社会公开招聘32名编制内教师。
【六合区】
南京市六合区教育局所属事业单位面向社会公开招聘46名编制内教师。
【雨花台区】
南京市雨花台区教育局所属学校面向社会公开招聘68名编制内教师。
新华日报·交汇点记者 葛灵丹













