2025年度“南京市十大科技创新成果”发布
2026-01-04 17:19  来源:南京市科技局    
1

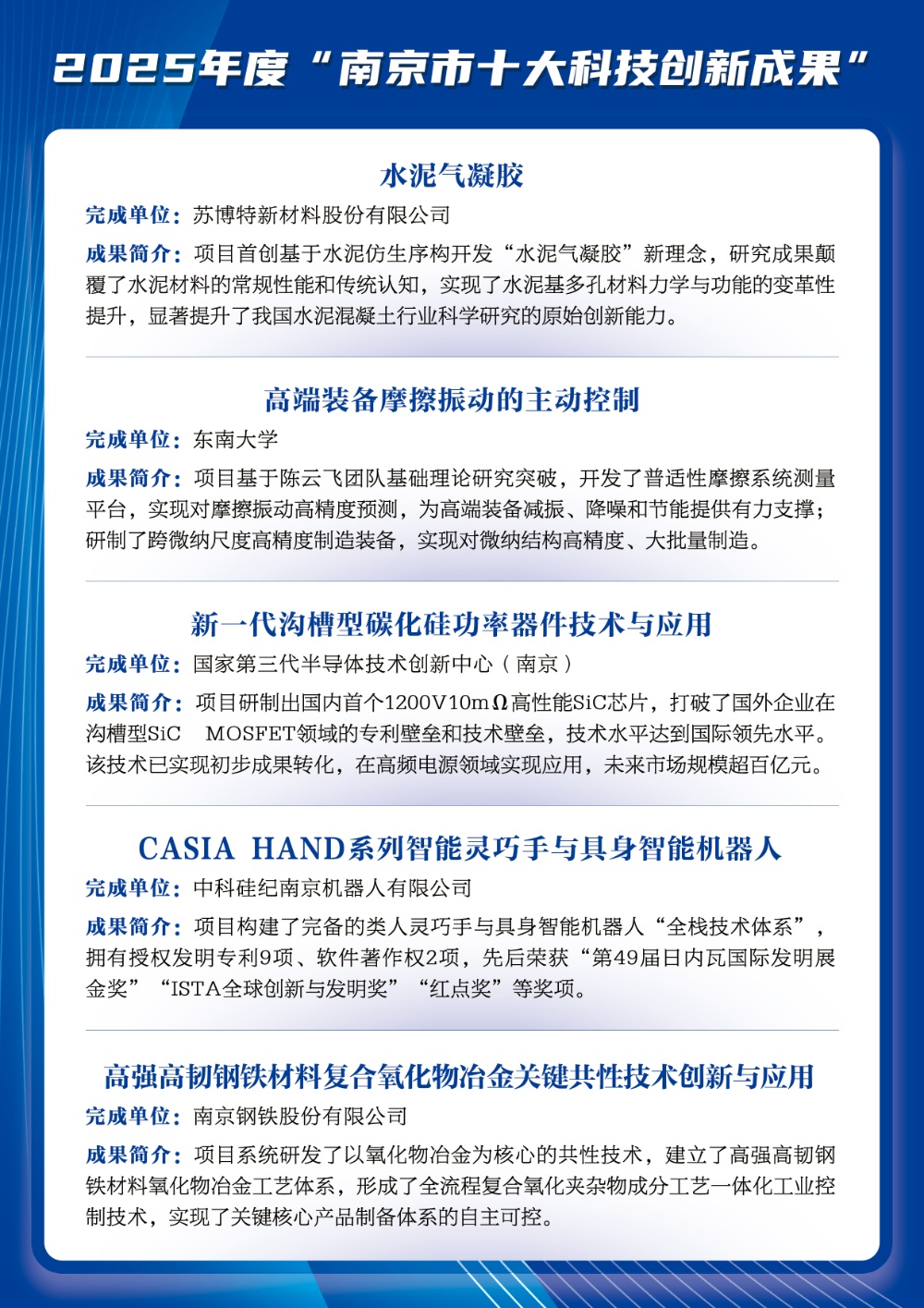
过去一年,南京的科技工作者们产出了哪些引领性的突破?新年第一个工作日,南京市委市政府召开全市科技创新和产业创新深度融合发展大会,会上,2025年度“南京市十大科技创新成果”发布。

这十项成果,是从众多优秀成果中遴选出的杰出代表,它们有的是基础理论研究的突破,有的是填补空白的创新应用,但共同指向的,都是南京攀登科技高峰的硬实力与无限潜力。

标签:
责编:韩震霞